437ccm·必赢国际
首 页
关于必赢国际
公司简介
企业文化
资质荣誉
新闻中心
公司新闻
行业资讯
设备展示
生产装备
检测装备
产品展示
电力电缆
矿用电缆
橡套电缆
铝合金电缆
优质工程
经典工程
工程业绩
服务承诺
联系我们
联系我们
在线留言
首页
关于必赢国际
公司简介
企业文化
资质荣誉
新闻中心
公司新闻
行业资讯
设备展示
生产装备
检测装备
产品展示
电力电缆
矿用电缆
橡套电缆
铝合金电缆
优质工程
经典工程
工程业绩
服务承诺
联系我们
联系我们
在线留言
产品中心
PRODUCT CENTER
电力电缆
矿用电缆
橡套电缆
铝合金电缆
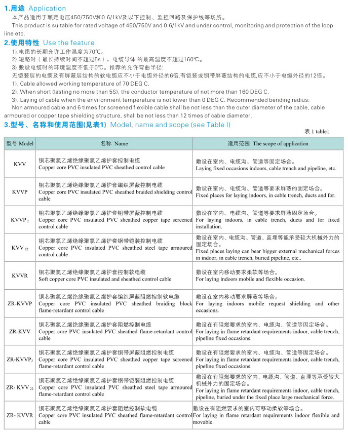
聚氯乙烯绝缘和护套控制电缆
2019-01-27 11:21:18
下一篇:聚氯乙烯绝缘和护套电力电缆
返回列表